武汉市洪山区自然资源和城乡建设局
办事服务
政府信息公开
新闻中心
公示公告
专题专栏
您当前的位置:
首页
>
武汉市洪山区自然资源和城乡建设局
>
政府信息公开
>
法定主动公开内容
>
行政执法三项制度
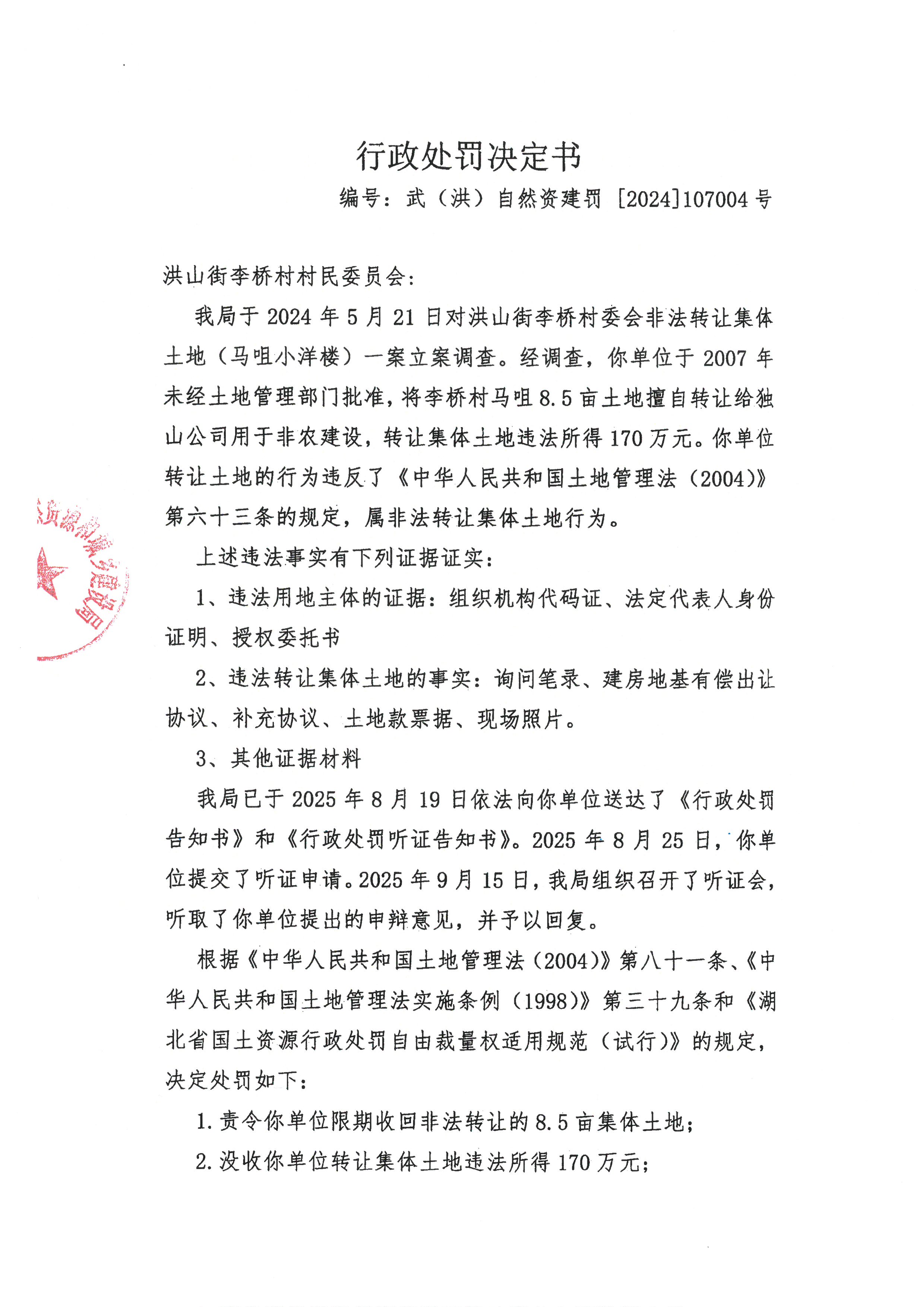
洪山街李桥村村民委员会(独山公司)行政处罚决定书
2025-09-30 17:16
|
武汉市洪山区自然资源和城乡建设局
相关附件:
打印
下载
关闭