办事服务
政府信息公开
新闻中心
公示公告
专题专栏
您当前的位置:
首页
>
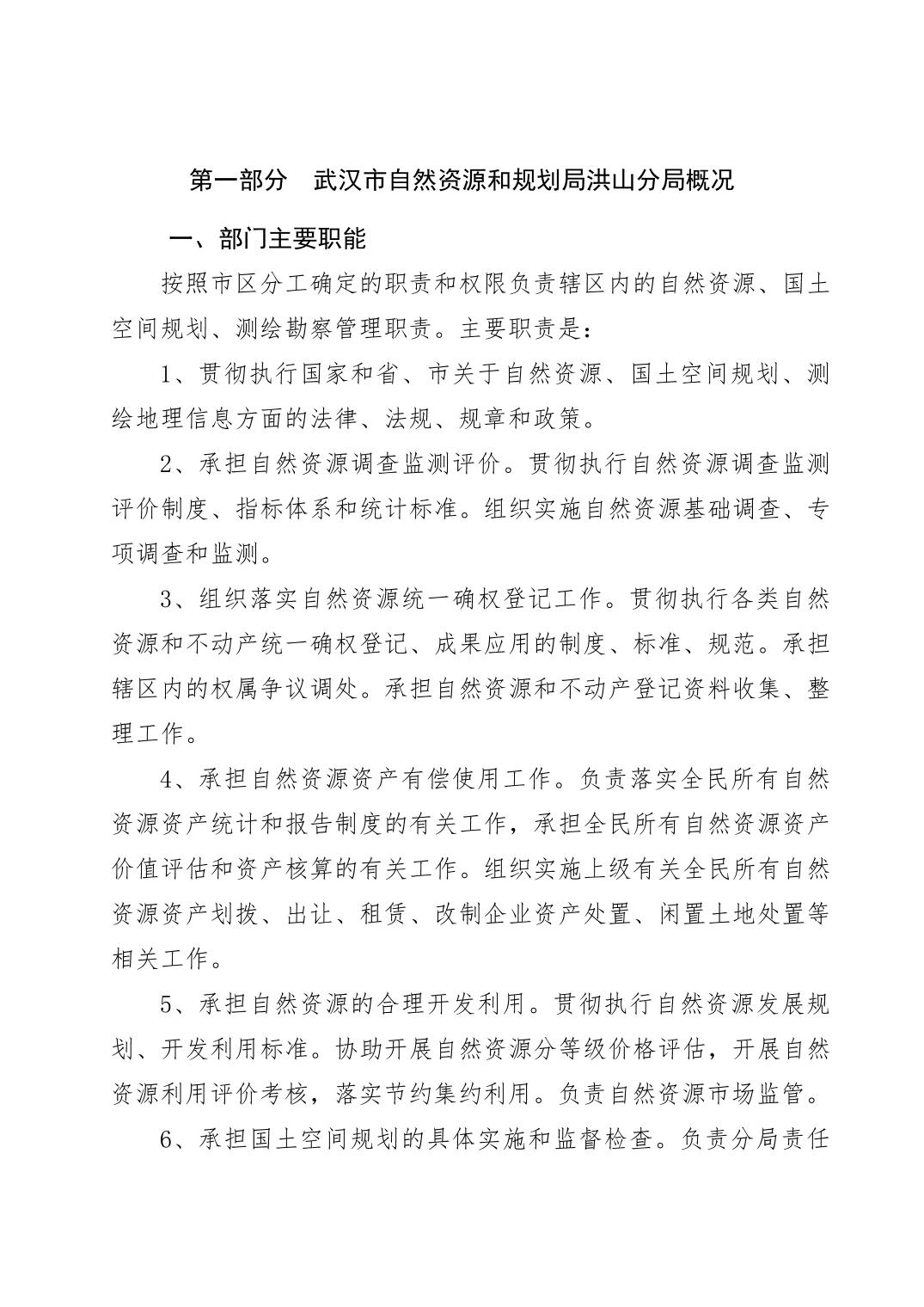
武汉市洪山区自然资源和城乡建设局
>
政府信息公开
>
法定主动公开内容
>
财政资金
>
部门预决算
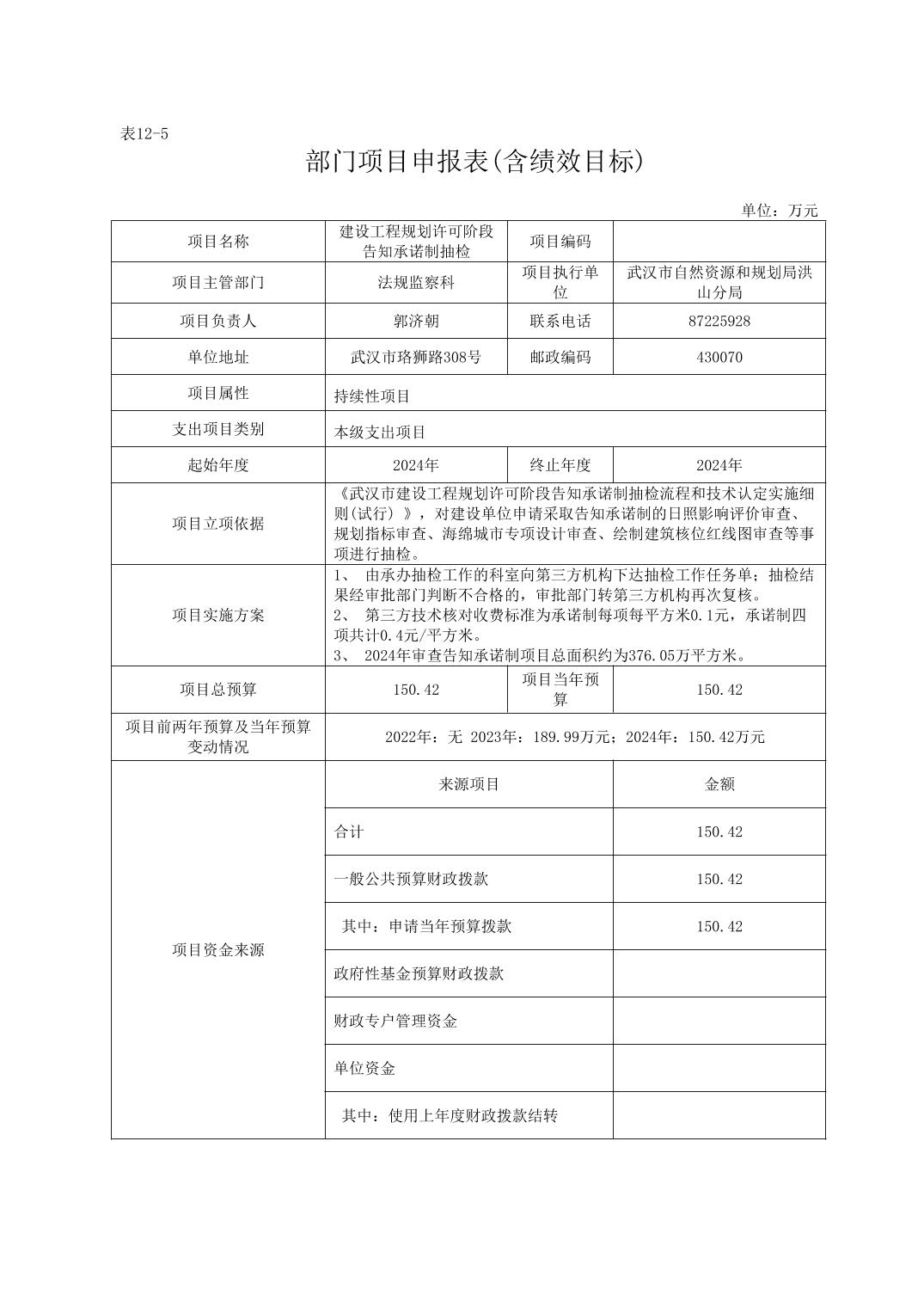
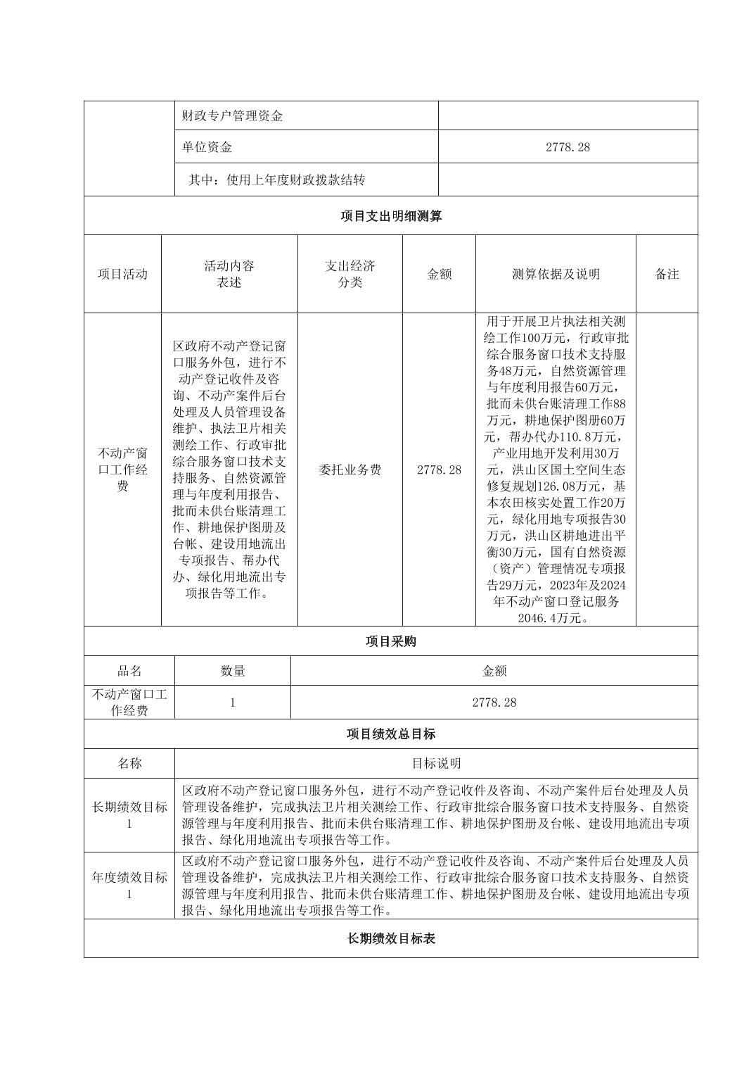
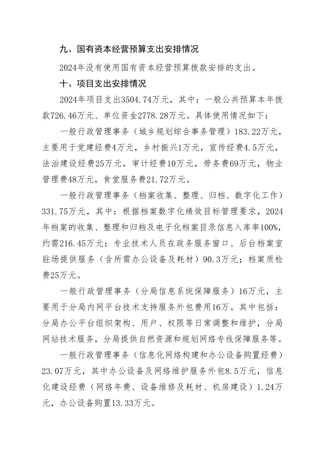
武汉市自然资源和规划局洪山分局2024年预算公开
2024-03-13 15:13
|
武汉市洪山区自然资源和城乡建设局
相关附件:
打印
下载
关闭