武汉市洪山区自然资源和城乡建设局
办事服务
政府信息公开
新闻中心
公示公告
专题专栏
您当前的位置:
首页
>
武汉市洪山区自然资源和城乡建设局
>
政府信息公开
>
信息公开年报
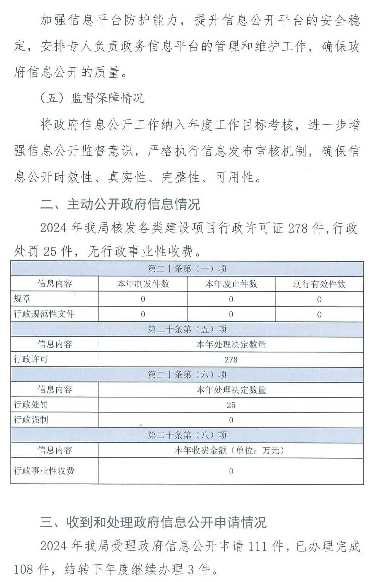
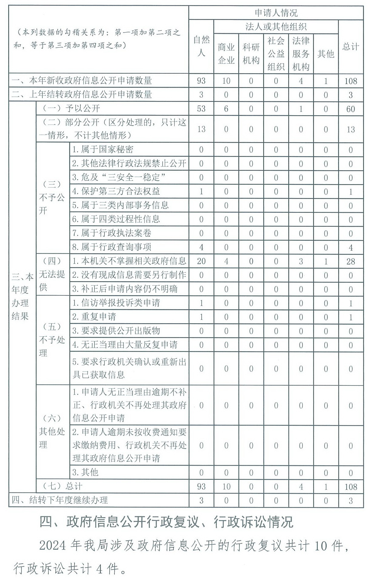
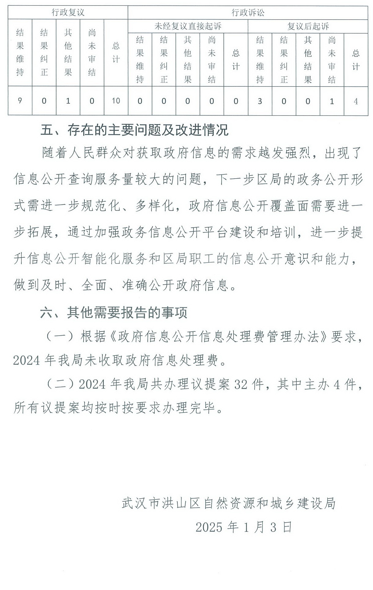
武汉市洪山区自然资源和城乡建设局 2024 年度政府信息公开工作年度报告
2025-01-15 09:55
|
武汉市洪山区自然资源和城乡建设局
相关附件:
打印
下载
关闭