武汉市洪山区自然资源和城乡建设局
办事服务
政府信息公开
新闻中心
公示公告
专题专栏
您当前的位置:
首页
>
武汉市洪山区自然资源和城乡建设局
>
公示公告
>
通知公告
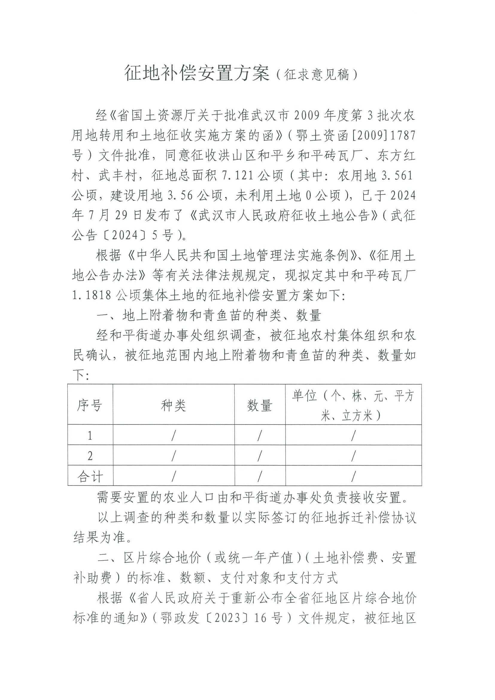
征收土地补偿安置方案公告(武土征补洪公告[2025]第8号)
2025-10-30 15:07
|
武汉市洪山区自然资源和城乡建设局
相关附件:
打印
下载
关闭