武汉市自然资源和规划局
WUHAN NATURAL RESOURCES AND PLANNING BUREAU
东湖新技术开发区分局

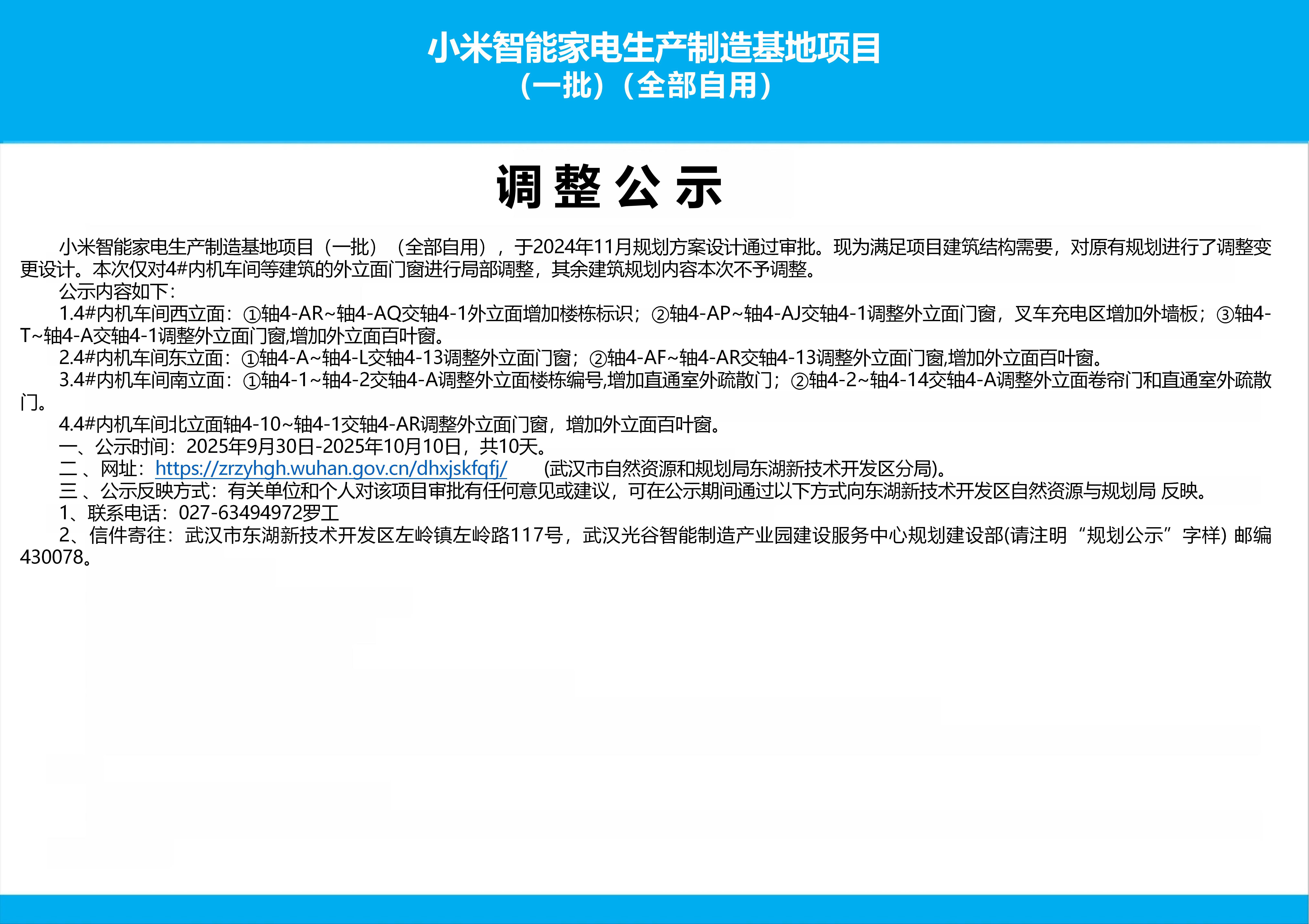
小米智能家电生产制造基地项目(一批)(全部自用)规划设计方案调整批前公示(4#建筑)

2025-09-30 16:24 武汉光谷智能制造产业园建设服务中心


相关附件:

主管:武汉市自然资源和规划局东湖新技术开发区分局 技术支持:武汉市自然资源和规划信息中心

咨询电话:027-67880307 店小二专线:027-67880304

政府网站标识码:4201000005 鄂ICP备20003120号-1 鄂公网安备 42010202000267号   鄂公网安备 42010202000267号