办事服务
政府信息公开
新闻中心
公示公告
专题专栏
您当前的位置:
首页
>
武汉市江岸区自然资源和城乡建设局
>
政府信息公开
>
法定主动公开内容
>
财政资金
>
部门预决算
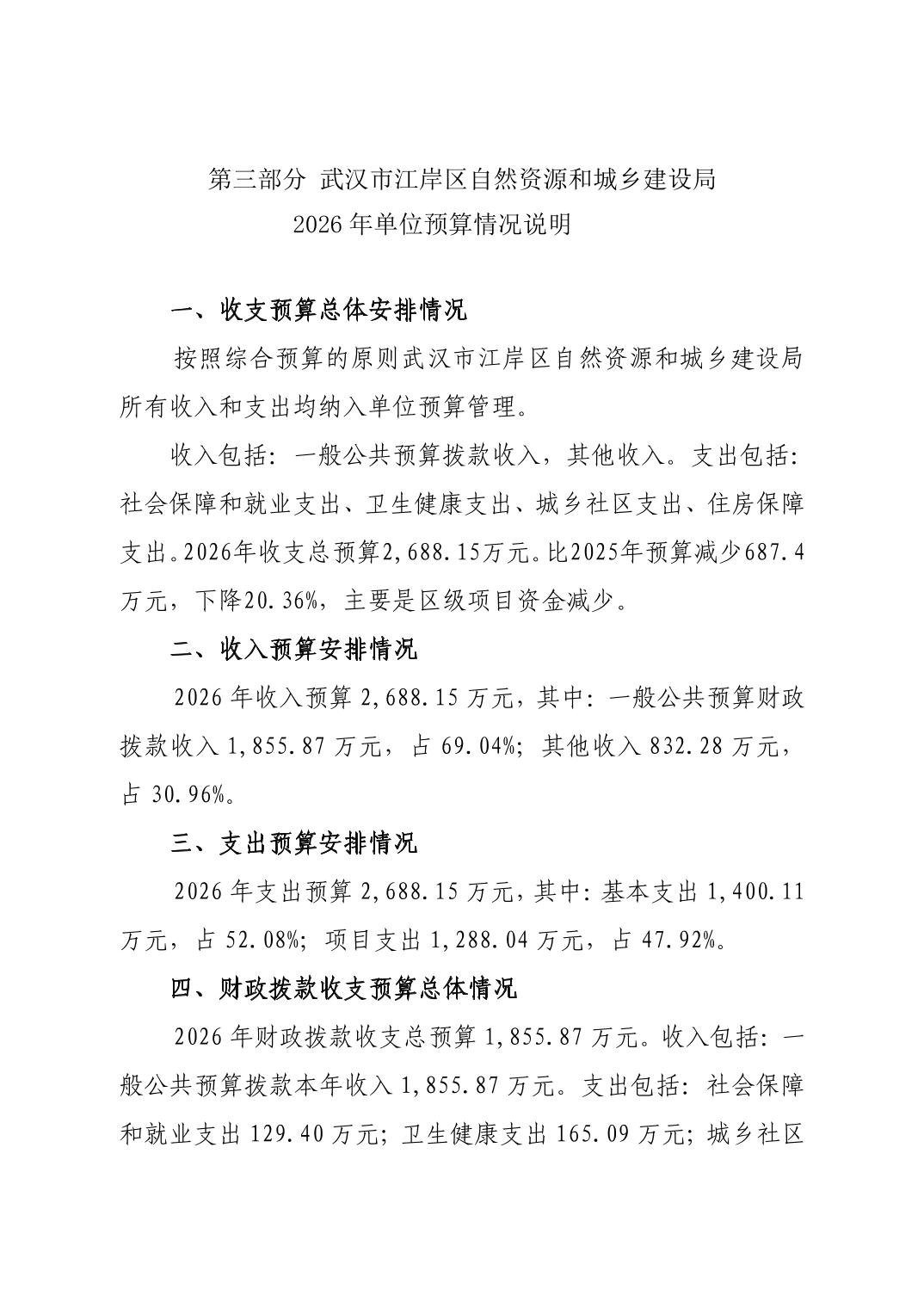
武汉市江岸区自然资源和城乡建设局2026年单位预算
2026-02-28 16:55
|
武汉市江岸区自然资源和城乡建设局
相关附件:
打印
下载
关闭