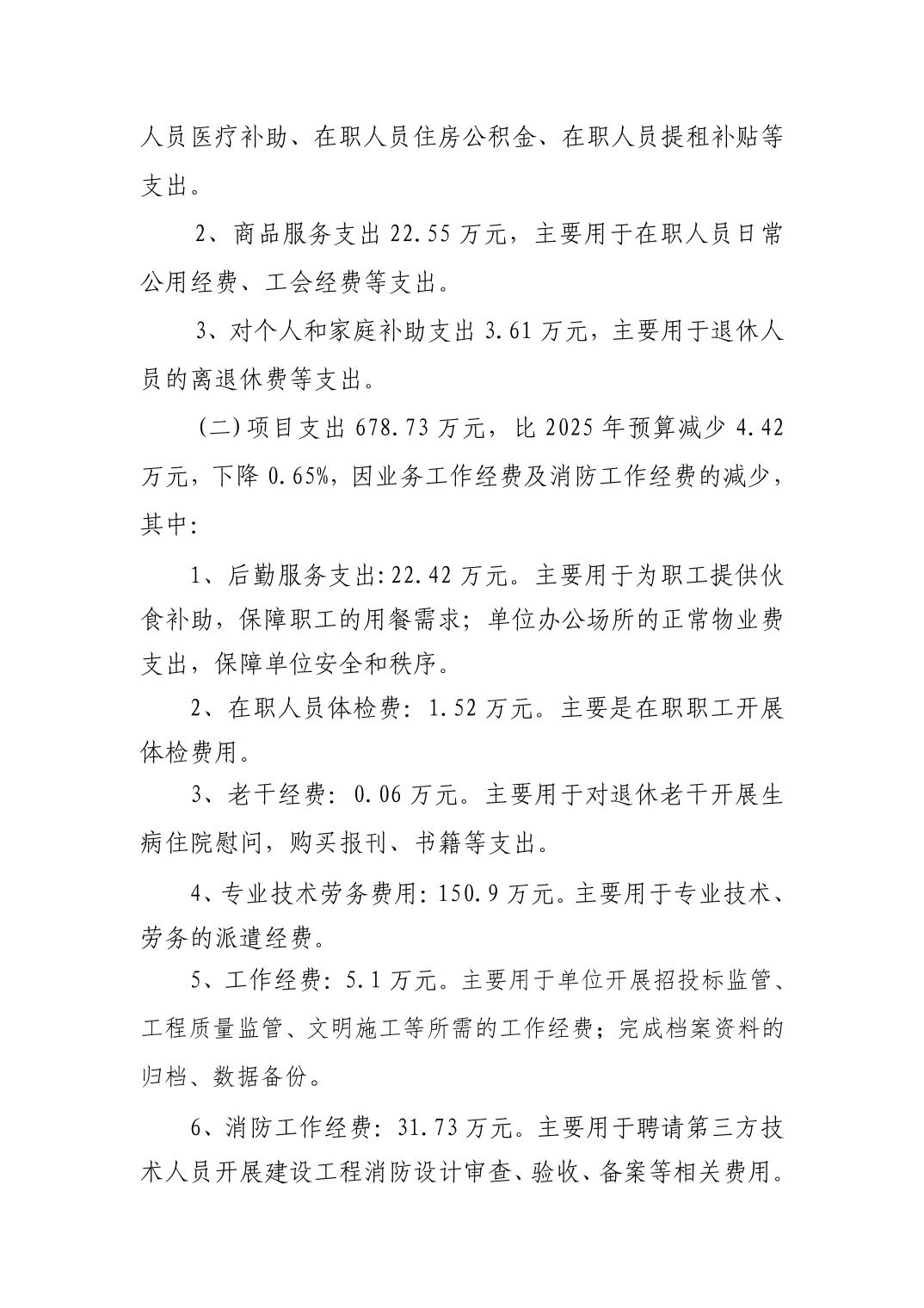
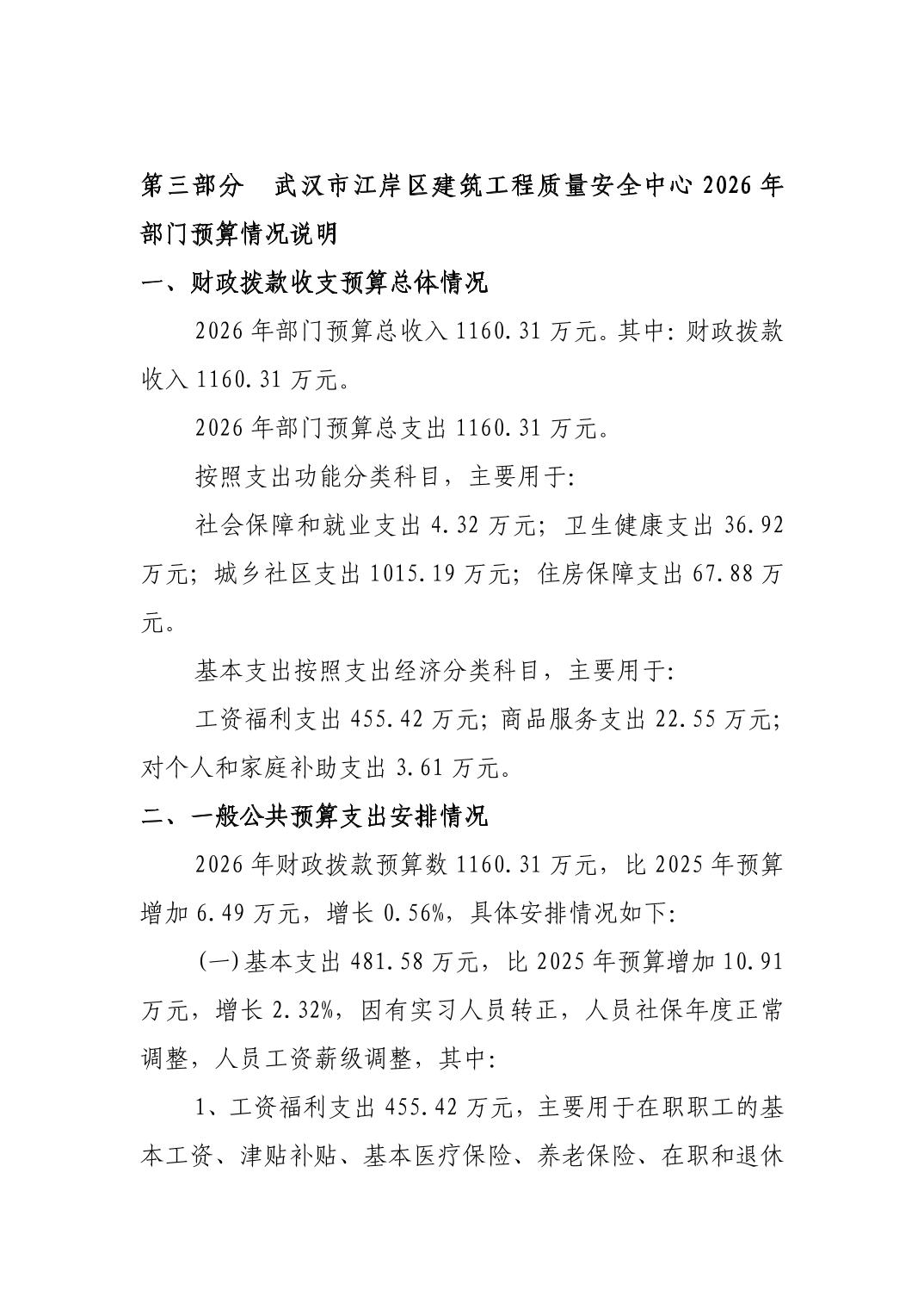
办事服务
政府信息公开
新闻中心
公示公告
专题专栏
您当前的位置:
首页
>
武汉市江岸区自然资源和城乡建设局
>
政府信息公开
>
法定主动公开内容
>
财政资金
>
部门预决算
2026年江岸区建筑工程质量安全中心部门预算公开说明
2026-01-26 17:25
|
区资建局
相关附件:
打印
下载
关闭