鄂政发〔2014〕12号
各市、州、县人民政府,省政府各部门:
根据《国务院关于深化改革严格土地管理的决定》(国发〔2004〕28号)和《湖北省人民政府关于公布湖北省征地统一年产值标准和区片综合地价的通知》(鄂政发〔2009〕46号)精神,结合我省实际,省人民政府决定调整全省征地补偿标准。现将新一轮《湖北省征地统一年产值标准和区片综合地价》予以公布,从2014年4月1日起执行,原征地补偿标准同时废止。
一、高度重视,认真做好征地补偿标准实施工作
实施新一轮征地统一年产值标准和区片综合地价,是贯彻落实党的十八大、十八届二中和三中全会精神,进一步加强和改进征地服务与管理工作,切实维护被征地农民合法权益的重大举措,对促进经济持续发展、维护社会和谐稳定和推进我省“建成支点、走在前列”具有十分重要的意义。各地、各有关部门要充分认识实施新一轮征地补偿标准的重要性,加大宣传力度,营造良好的实施氛围。
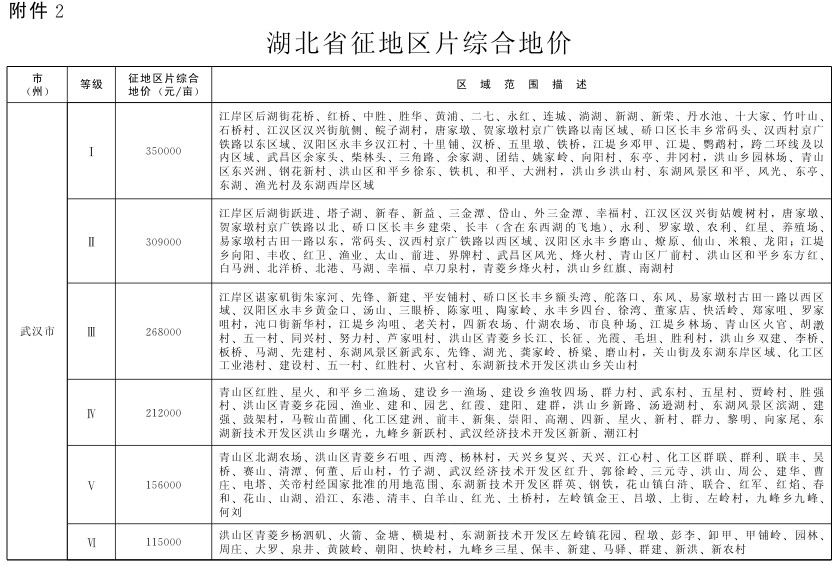
本征地补偿标准是征收集体土地的综合补偿标准,由土地补偿费和安置补助费两部分组成(不包含青苗补偿费、地上附着物补偿费)。各地应按照省国土资源厅同期发布的征地补偿安置倍数、修正系数及青苗补偿标准确定不同地类的补偿费用。
国有农用地补偿参照此次公布的标准执行;涉及收回国有土地使用权的,应对国有土地使用权人予以合理经济补偿,具体办法由各地制定。
大中型水利水电工程建设项目征地补偿标准按国务院有关规定执行。
地上附着物补偿标准由市(州)人民政府制定与公布,尚未制定新标准的暂按原标准执行。
二、精心组织,切实做好征地补偿标准衔接工作
要统筹组织好新一轮征地补偿标准实施后的各项工作,针对新标准实施后可能发生的情况和问题制定工作预案,防止因实施新标准引发矛盾。要加强政策解释,妥善解决实施过程中出现的问题,确保新一轮征地补偿标准顺利实施。本征地补偿标准实施前已依法批准征地、且地方人民政府已制定和公告征地补偿安置方案的,补偿标准按公告确定的标准执行;未制定和公告征地补偿安置方案的,按本征地补偿标准执行。实施征地过程中,要严格履行告知、确认、听证等程序,充分尊重被征地农民的知情权、参与权、监督权和申诉权,做好批前告知和批后公告。
三、强化措施,加强对实施征地补偿标准的监督
征地补偿工作涉及广大农民的切身利益,社会关注度高,政策性强。各级人民政府要加强对实施新一轮征地补偿标准工作的组织领导。各级监察、财政、国土资源、人力资源和社会保障、农业等部门要按照各自职责,加强对实施工作的监督检查,防止弄虚作假和侵害被征地农民合法权益的情况发生。省国土资源厅要加强对各地实施工作的指导,做好政策解释工作,对报批的建设用地严格审核把关。各地、各有关部门对实施过程中出现的重大情况和问题,要及时向省政府报告。
省政府将根据经济社会发展情况,适时对征地补偿标准进行修订。
附件:1.湖北省征地统一年产值标准
2.湖北省征地区片综合地价
2014年3月13日






















相关附件:







